Day 4

Everything Else

Austin Cutler

FSU

Agenda

  • Final homework check
  • Optimization
  • Graphing regression results
  • Parallelization with map
  • Advanced Applications of Course Content

Final Homework check in

Let’s get optimal

Optimization

  • There will be times where you may need to optimize a function in R
  • When we say optimize, we’re referring to finding the solution to a described problem
    • Most often this involves finding a local or global minimum or maximum (i.e., finding the point where our function’s derivative equals 0)
  • To do this, we can use the optim() function in R

optim()

  • To use optim(), we first need to supply it with a function to optimize (Note: this is another use case for being comfortable with user created functions)
  • You need to supply optim() with the starting value for the parameters to be optimized over
  • You also need to define the method being used (we’ll most often use ‘L-BFGS-B’)

optim()

  • Below is an example:
# first I need to define the function I want to optimize
function_1 <- function(x) {
# this function calculates the square of its input and adds 1
x^2 + 1
}
# second, I supply this function to optim()
optim(par = 5, function_1, method = "L-BFGS-B")
$par
[1] 4.984086e-25

$value
[1] 1

$counts
function gradient 
       4        4 

$convergence
[1] 0

$message
[1] "CONVERGENCE: NORM OF PROJECTED GRADIENT <= PGTOL"

optim()

  • The output of optim() is as follows:
    • convergence will indicate if the algorithm converged (i.e., if a minimum can be found), will be 0 if it did
    • par is the value where the given function is minimized
    • value is the global minimum of the function

Maximization

  • By default, optim() will estimate the minimum, however, we can change this to be the maximum if we add control = list('fnscale' = -1) to our original code
function_2 <- function(x) {
  exp(x)
}

optim(par = 5, function_2, method = "L-BFGS-B",control = list('fnscale' = -1))
Error in optim(par = 5, function_2, method = "L-BFGS-B", control = list(fnscale = -1)): L-BFGS-B needs finite values of 'fn'

Bounded Optimization

  • In optim(), we can specify lower and upper bounds of the range we want to consider a function, which at times may fix this issue
optim(par = 5, function_2, method = "L-BFGS-B",control = list('fnscale' = -1), lower = -1, upper = 100)
$par
[1] 100

$value
[1] 2.688117e+43

$counts
function gradient 
       2        2 

$convergence
[1] 0

$message
[1] "CONVERGENCE: NORM OF PROJECTED GRADIENT <= PGTOL"

Graphing Functions

  • Sometimes it is useful to graph functions to better understand how they work
    • Or, if you wind up teaching methods, it can be very helpful
  • To do this with base R, we can use the curve() function
  • For ggplot, we use the stat_function() function
  • In both cases, we will need to specify the range of values we want our function graphed over

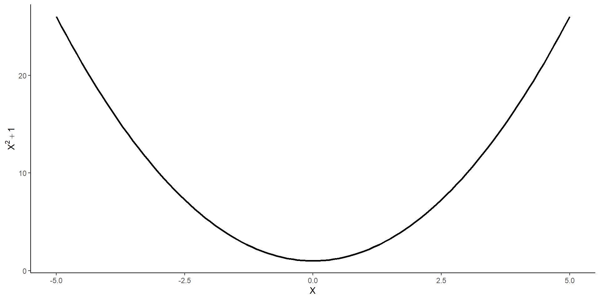
curve()

curve(function_1, from = -5, to = 5, 
      xlab = 'X', ylab = expression(X^2+1), lwd = 2)

stat_function()

library(tidyverse)

tibble(x = seq(-5,5,by =  .1)) %>% 
  ggplot(aes(x = x))+
  stat_function(fun = function_1, linewidth = 1)+
  labs(x = 'X', y = expression(X^2+1))+
  theme_classic()

More on Graphing Functions

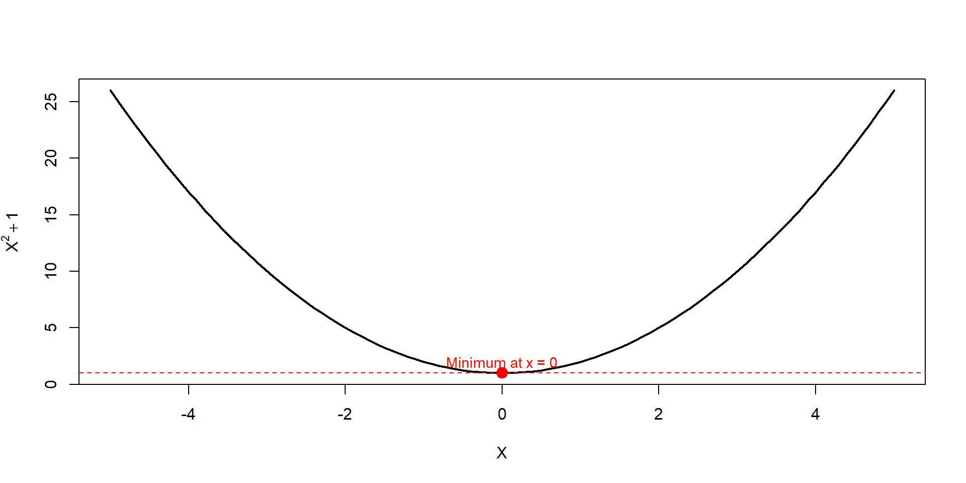
  • We can also use optim() to add additional information about the function to our figure
  • First we need to save the data, then add it to the figures
opt_result <- optim(par = 5, function_1, method = "L-BFGS-B")
# Extract the minimum point
x_min <- opt_result$par
y_min <- opt_result$value

curve()

curve(function_1, from = -5, to = 5,
      xlab = 'X', ylab = expression(X^2 + 1), lwd = 2)

# Add red point from optim()
points(x_min, y_min, col = "red", pch = 19, cex = 1.5)

# tangent line
abline(h = y_min, col = "red", lty = 2)

# label
text(x_min, y_min + 1, labels = paste0("Minimum at x = ", round(x_min, 2)), col = "red", cex = 0.9)

curve()

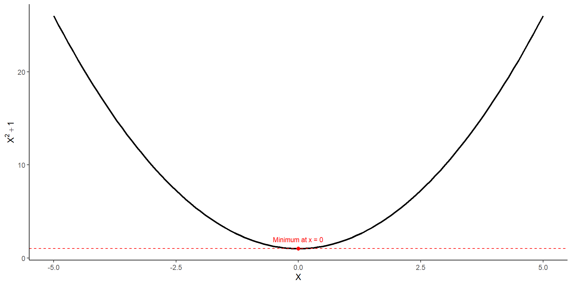
stat_function()

tibble(x = seq(-5, 5, by = 0.1)) %>%
  ggplot(aes(x = x)) +
  stat_function(fun = function_1, linewidth = 1) +
  geom_point(data = tibble(x_min,y_min),
             aes(x = x_min, y = y_min), color = "red", size = 2) +
  geom_hline(yintercept = y_min, linetype = 2, color = "red") +
  annotate("text", x = x_min, y = y_min + 1,
           label = paste0("Minimum at x = ", round(x_min, 2)),
           color = "red", size = 3) +
  labs(x = expression(X), y = expression(X^2 + 1)) +
  theme_classic()

stat_function()

Practice

Complete the following problems:

  • Create a function in R that is a negative quadratic (\(-x^2+10\)). Find the local maximum by hand, and find the maximum using optim(), compare your answers.
  • Create a function that has a minimum that is not a quadradic. Plot the function, then calculate the value of the function that produces the minimum and maximum using optim().
  • Create a function that contains both a maximum and a minimum and plot the function. Calculate the value of the function that produces the minimum, the maximum, as well as the values of the minimum and maximum.

Presenting Regression Results

  • One of the most important skills for being a political scientist is knowing how to present the results of our research
  • The most important question to ask yourself when presenting results is to ask yourself “what is my quantity of interest?”
  • The quantity of interest is whatever quantity is being used for the hypothesis test
    • The slope of a line
    • A difference in means
    • The difference between two slopes
    • Predicted probabilities across the range of a variable

Coefficient Plots

  • The most effective way of showing regression results is using a coefficient plot
  • With the skills you’ve already developed, you can create coefficient plots by hand easily
    • This is how I typically will get my results
  • There are also several packages out there that produce very nice coefficient plots

By Hand

  • To make a coefficient plot by hand, all you need is your coefficient names, the coefficient value, and the standard error
x  <- rnorm(1000)
y <- 1+.25*x+rnorm(1000)

fit <- lm(y~x)

##extracting standard error
se <-  summary(fit)$coefficients[, "Std. Error"]

#in this case I'm typing the variable names by hand, you can get this out in other ways
tibble(var  = c('(Intercept)','x'),
       coef = coef(fit),
       se   = se) %>% 
  mutate(lower = coef - 1.96*se,
         upper = coef + 1.96*se) -> coef_dat

By Hand

coef_dat %>% 
  ggplot(aes(x = coef, y = fct_rev(var)))+
  geom_pointrange(aes(xmin = lower, xmax = upper))+
  labs(x = 'Estimate', y = 'Variable')+
  theme_minimal()

arm, broom, and modelsummary

  • Broom, arm, and modelsummary are all packages offer caned alternatives to creating the figure by hand
  • the modelplot() function is from the model summary package
library(broom)
library(modelsummary)
library(arm)

modelplot(fit)

modelsummary

arm

  • coefplot() is from the arm package
coefplot(fit, intercept = TRUE)

broom

  • While broom doesn’t have a built in plot function, it is a great way to clean data from a regression model
  • tidy() is from the broom package and put the regression output into a tibble
tidy(fit)
# A tibble: 2 × 5
  term        estimate std.error statistic   p.value
  <chr>          <dbl>     <dbl>     <dbl>     <dbl>
1 (Intercept)    1.03     0.0313     32.8  1.85e-160
2 x              0.296    0.0323      9.17 2.75e- 19

Multiple models

  • It can also be useful to put multiple models on the same plot
  • Some situations where this may be useful include:
    • Showing a model with and without interaction terms
    • Showing the effect of your main IV with and without controls
    • Showing the effect of your main IV on multiple DVs

Multiple models

z <- rgamma(1000, 10, 2)
fit1 <- lm(y~x+z)

tidy(fit1) %>% 
  rename(coef = estimate,
         var  = term) %>% 
  mutate(lower = coef - 1.96*std.error,
         upper = coef + 1.96*std.error,
         model = 'With Irrelevant Term') -> coef_dat1

coef_dat %>% 
  mutate(model = 'Without Irrelevant Term') -> coef_dat

coef_dat %>% 
  bind_rows(coef_dat1) -> both_mods

Multiple models

both_mods %>% 
  mutate(model = factor(model,
                        levels = c('Without Irrelevant Term',
                                   'With Irrelevant Term'))) %>% 
  ggplot(aes(x = coef, y = fct_rev(var), color = model))+
  geom_pointrange(aes(xmin = lower, xmax = upper),
                  position = position_dodge(.3))+
  labs(x = 'Estimate', y = 'Variable', color = 'Model')+
  theme_minimal()+
  theme(legend.position = 'bottom')

Multiple models

Multiple models with modelsummary

modelplot(list('Without Irrelevant Term'=fit,'With Irrelevant Term'=fit1))

Multiple models with arm

coefplot(fit, intercept = TRUE,xlim = c(-.5,1.5),col.pts = "cyan")
coefplot(fit1, intercept = TRUE, add = TRUE, col.pts = "darkgreen")

Fixed and Random Effects

  • I’m going to handwave over the math for this part, but fixed effects and random effects/intercepts are ways in which we can account for higher level data in our models
  • Fixed effects are included in our model the same exact way we include any other covariates
  • For including random intercepts, we have a couple options: lme4, lmertest, and brm
    • lme4 and lmertest are packages to fit frequintist models with random intercepts
    • brm is a package that makes fitting Bayesian regression models a lot easier

lme4 and lmertest

  • For both packages, the function is lmer()
  • The function from lme4 does not privde p-values for your fixed effect terms, while the one from lmertest does, if you’re into that sort of thing
  • For actually using random intercepts, we write the formula the exact same way, and add the random intercepts with (1|var)

Random Intercepts

library(lmerTest)

#setting up our problem
##redrawing x
x <- rnorm(1000)

#setting up our grouping variable
groups <- c('g1','g2','g3','g4')
group <- sample(groups, size = 1000, replace = TRUE)

# Create group-specific intercepts (random intercepts)
group_intercepts <- rnorm(length(groups), mean = 0, sd = 2)
names(group_intercepts) <- groups

tibble(x     = x,
       group = group) %>% 
  group_by(group) %>% 
  mutate(group_int = group_intercepts[group],
    y = 1 + group_int + 0.5 * x + rnorm(n(), sd = 1)) -> reg_dat

#fitting our random intercepts model
fit_re <- lmer(y~x+(1|group), data = reg_dat)

#refitting a standard regression model
fit2 <- lm(y~x, data = reg_dat)

#including fixed effects instead
fit3 <- lm(y~x+group, data = reg_dat)

Random Intercepts

  • Note that the underlying data generating process has a different intercept based on our grouping variable
  • When we don’t account for this, the uncertainty in our regression coefficients increases dramatically
  • Depending on the severity of the problem, this can also result in bias being introduced in our regression coefficient

Random Intercepts

Code
tidy(fit2) %>% 
  mutate(model = 'No Random Intercepts') %>% 
  bind_rows(broom.mixed::tidy(fit_re) %>% 
              mutate(model = 'Random Intercepts'),
            tidy(fit3) %>% 
              mutate(model = 'Fixed Effects')) %>%
  mutate(model = factor(model,
                        levels = c('No Random Intercepts',
                                   'Fixed Effects',
                                   'Random Intercepts')),
         lower = estimate-1.96*std.error,
         upper = estimate+1.96*std.error) %>% 
  filter(term == 'x') %>%
  ggplot(aes(x = estimate, y = fct_rev(model), color = model))+
  geom_pointrange(aes(xmin = lower, xmax = upper))+
  geom_vline(aes(xintercept = 0), linetype = 2)+
  geom_label(aes(label = paste('se = ', round(std.error, 3),
                               sep = '')),
             nudge_y = .15)+
  labs(x = 'Estimate for x', y = 'Variable', color = 'Model')+
  xlim(-.1,1)+
  theme_minimal()+
  theme(legend.position = 'none')

With more variation in the intercepts

  • The more different our intercepts are, the worse our uncertainty will get without the random intercepts
Code
set.seed(117)
#setting up our problem
##redrawing x
x <- rnorm(1000)

#setting up our grouping variable
groups <- c('g1','g2','g3','g4')
group <- sample(groups, size = 1000, replace = TRUE)

# Create group-specific intercepts (random intercepts)
group_intercepts <- rnorm(length(groups), mean = 0, sd = 10)
names(group_intercepts) <- groups

tibble(x     = x,
       group = group) %>% 
  group_by(group) %>% 
  mutate(group_int = group_intercepts[group],
    y = 1 + group_int + 0.5 * x + rnorm(n(), sd = 1)) -> reg_dat

#fitting our random intercepts model
fit_re <- lmer(y~x+(1|group), data = reg_dat)

#refitting a standard regression model
fit2 <- lm(y~x, data = reg_dat)

#including fixed effects instead
fit3 <- lm(y~x+group, data = reg_dat)

tidy(fit2) %>% 
  mutate(model = 'No Random Intercepts') %>% 
  bind_rows(broom.mixed::tidy(fit_re) %>% 
              mutate(model = 'Random Intercepts'),
            tidy(fit3) %>% 
              mutate(model = 'Fixed Effects')) %>%
  mutate(model = factor(model,
                        levels = c('No Random Intercepts',
                                   'Fixed Effects',
                                   'Random Intercepts')),
         lower = estimate-1.96*std.error,
         upper = estimate+1.96*std.error) %>% 
  filter(term == 'x') %>%
  ggplot(aes(x = estimate, y = fct_rev(model), color = model))+
  geom_pointrange(aes(xmin = lower, xmax = upper))+
  geom_vline(aes(xintercept = 0), linetype = 2)+
  geom_label(aes(label = paste('se = ', round(std.error, 3),
                               sep = '')),
             nudge_y = .15)+
  labs(x = 'Estimate for x', y = 'Variable', color = 'Model')+
  xlim(-.2,1.1)+
  theme_minimal()+
  theme(legend.position = 'none')